PI聚酰亚胺

PI聚酰亚胺

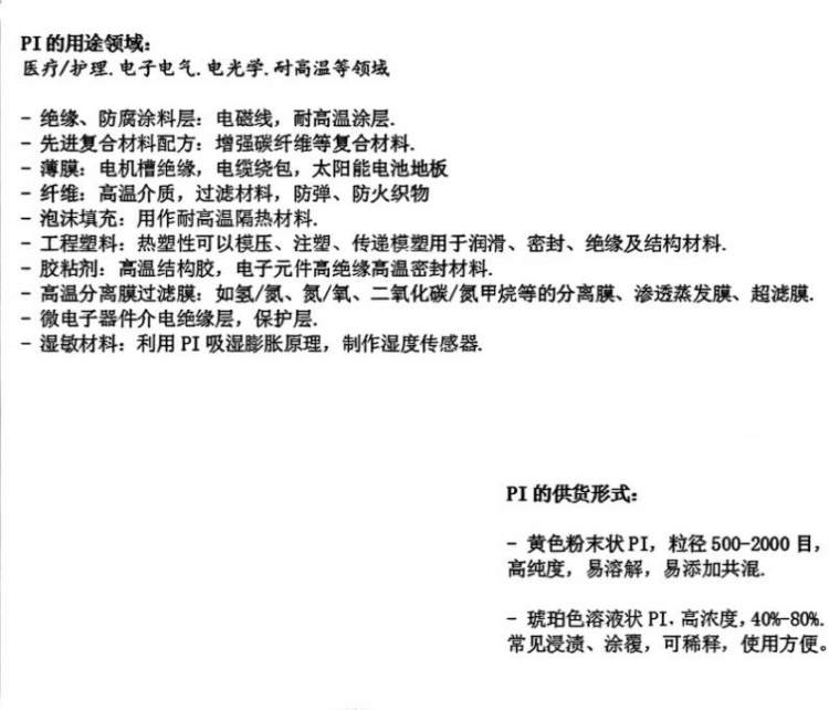
酰亚胺(Polyimide,简写为PI)指主链上含有酰亚胺环(-CO-NR-CO-)的一类聚合物,是综合性能******的有机高分子材料之一。

其耐高温达400°C以上 ,长期使用温度范围-200~300°C,部分无明显熔点,高绝缘性能,103赫兹下介电常数4.0,介电损耗仅0.004~0.007,属F至H级绝缘。

聚酰亚胺作为一种特种工程材料,已广泛应用在航空、航天、微电子、纳米、液晶、分离膜、激光等领域。上世纪60年代,各国都在将聚酰亚胺的研究、开发及利用列入 21世纪最有希望的工程塑料之一。

产品描述


点击直接拨打电话
131-2777-3188
取消
长按图片保存添加微信
关注我们
取消